Campera App
UX/UI DESIGN
Sport Gear E-commerce
A modern e-commerce mobile app designed to simplify the way people discover, and prepare for outdoor adventures. Campera caters to a diverse range of campers, from seasoned backpackers to first-time glampers, offering curated camping gear, personalized recommendations, and a seamless shopping experience.
My role:
Solo practice project
Timeline:
2 months
Tools used:
-
Most camping gear apps and websites are either too technical for beginners or too generic to serve serious outdoor enthusiasts. Users often struggle with overwhelming product choices, unclear specifications, and uninspiring shopping experiences. The core challenge was to design a platform that speaks to both seasoned adventurers and casual campers, making it easy to find the right gear without sacrificing performance, style, or usability.
-
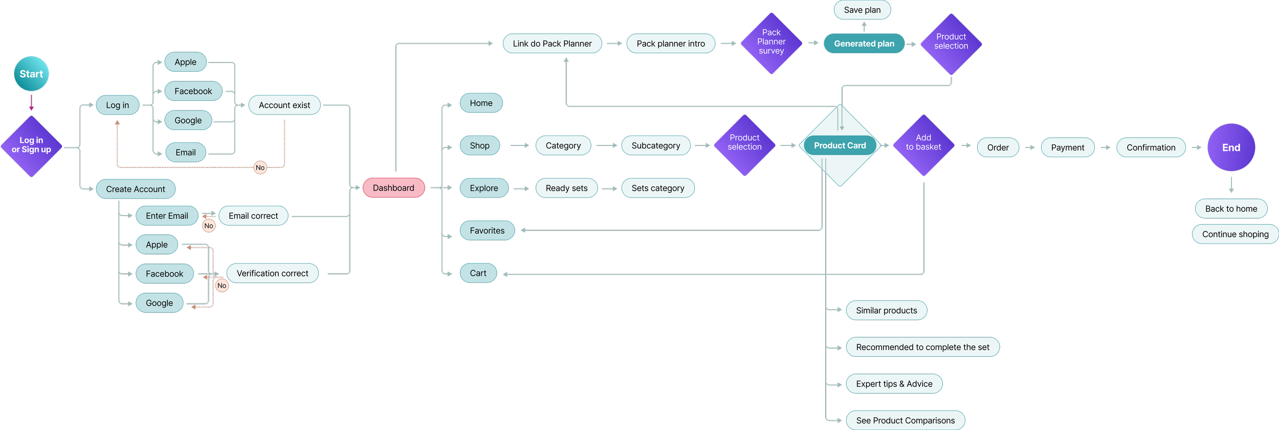
To solve the problem of overwhelming product choices and lack of guidance for both beginners and experienced campers, we introduced the Pack Planner — a unique feature that transforms the shopping experience into a simple, guided process. By answering a few key questions about their trip, users receive a tailored packing checklist along with curated gear suggestions.
Design Process
DOUBLE DIAMOND
Competitor Analysis
Research
Initial User Observations
Discover
Define
Personas
User Journey Map
User Stories
Major Takeaways
Information Architecture
User FLows
Wireframing
Prototyping
Testing
Deliver
Develop
Testing
Iterations
Design System
Final Product
Project Summary

Gear Up. Get Out. Make Memories.
Campera’s brand is rooted in the spirit of exploration. With a strong foundation in the Explorer archetype, the brand promises freedom, confidence, and a seamless path to adventure. Its tone is empowering yet approachable, appealing to both seasoned outdoor enthusiasts and casual nature lovers.
-
CAMPERA - wherever the trail takes you, we’ve got you covered.
-
At its core, Campera is about freedom, discovery, and confidence in the outdoors. The brand empowers people to embrace adventure—whether it’s a remote mountain trail or a weekend in the woods, with thoughtfully curated gear that’s as reliable as it is approachable. Campera combines trust, clarity, and a sense of possibility to make the outdoors accessible to everyone.
Essence keywords: Adventure, Trust, Simplicity, Exploration, Empowerment
-
EXPLORER
Campera embodies the Explorer archetype, appealing to those who seek freedom, self-discovery, and authentic experiences. This archetype thrives on new challenges, unknown paths, and the thrill of the journey, making it a natural fit for a brand built around outdoor adventure.
Explorer Traits in Campera:
Freedom & Independence: Users are guided to find the right gear for their kind of adventure.
Authenticity: The app avoids salesy jargon and focuses on real, reliable gear that performs in the wild.
Discovery & Curiosity: Product recommendations and content encourage trying new experiences, whether that’s glamping, backpacking, or weekend hiking.
Empowerment: Campera is designed to equip people, not just sell to them,removing barriers to entry for new campers and enhancing confidence for experienced ones.
About Campera
Discover
Competitor Analysis
I conducted research and analyzed five similar applications and websites offering outdoor and camping gear. I categorized them as both direct and indirect competitors, and reviewed their structure, user flow, and customer feedback. Based on these observations, I developed the following insights.
Main goals of the analysis:
Identify the key and useful features (both Must have and Nice to have) that should be included in the Campera app.
Examine user loyalty and engagement with competing apps, based on publicly available reviews and user feedback.
Identify flaws and usability issues in existing market solutions, to understand which features or patterns to avoid, and where there’s an opportunity to stand out by delivering a better user experience.
Must have
Clear product categorization
Filtering and sorting
Product description + images
Add to cart & online checkout
Secure payment options
Order tracking
Nice to have
Product recommendations / bundles
Community features
Inspiration and educational content
Eco filters
Research
To better understand the needs and behaviors of potential users, I conducted a small round of informal qualitative research with friends and family. The goal was to gather honest feedback about their camping habits, preferences, frustrations, and how they currently shop for outdoor gear. This early insight helped shape the foundation for user personas and initial feature priorities in the Campera app.
Initial Users Observations
Usablity
Shopping Behaviors
Product Information
Education
Personalization
Values

Define
Personas
User Journey Map
User Story
As a young outdoor enthusiast and frequent backpacker,
I want to quickly find lightweight, high-performance gear that's been reviewed and recommended by experts,
so that I can confidently prepare for last-minute weekend trips without wasting time or risking poor-quality equipment.
-
Nicole Sandman
Age: 38 years
Profession: Teacher
Location: Glasgow
Status: Married with 2 kidsPersona bio Nicole is a 38-year-old elementary school teacher and mother of two living in a suburban neighborhood. A few times a year, she plans short camping trips with her husband and kids as a way to unplug, bond as a family, and introduce her children to nature.
While she enjoys the outdoors, Nicole doesn't consider herself an expert camper. For her, camping is about comfort, safety, and making lasting family memories, not braving the wilderness. She values practical, easy-to-use gear, and prefers products that are quick to set up, safe for kids, and affordable.
Nicole often shops online during her limited free time and appreciates bundled gear deals and clear product descriptions that help her make decisions without needing to do extensive research. She also looks for reliable customer support and flexible return policies in case something isn’t quite right.
Camping Style Family-Friendly Car Camping
Needs
+ Family friendly products (large tents, comfy sleeping bags)
+ Budget friendly deals & bundles
+ Easy returns & customer support
+ Safety focused gear (first aid kits, lanterns, etc.)Frustrations
- Hard to find reliable product recommendations for families
- Complicated setup instructions
- Doesn’t want to spend too much time researching“I just want to make sure my family is comfortable and safe, without spending hours researching on gear we’ll only use a few times a year.”
User Story
As a busy mom planning occasional family camping trips,
I want to quickly find affordable, family-friendly gear bundles that are safe and easy to use,
so that I can make sure my family is comfortable and prepared, without spending hours researching or worrying about complicated setups. -
Emily Clarkson
Age: 29 years
Profession: Marketing Manager
Location: Geneva
Status: SinglePersona bio Emily is a busy marketing professional who loves traveling, weekend getaways, and trying new experiences. She lives in the city and enjoys escaping to nature but isn’t an experienced camper. Instead of roughing it in the wild, she prefers comfortable, aesthetically pleasing, and beginner-friendly camping experiences—often opting for glamping or car camping.
Emily is also eco-conscious and prefers sustainable products when possible. Since she doesn’t camp often, she doesn’t want to invest in bulky, heavy-duty gear she might never use again. Instead, she looks for multi-purpose items that can be used for outdoor trips as well as in her daily life.
She loves convenience and efficiency, so she appreciates curated shopping experiences, pre-packed gear bundles, and beginner-friendly guidance. She’s also very active on social media and enjoys capturing beautiful outdoor moments for Instagram.Camping Style Occasional Camper & Glamping Enthusiast
Needs
+ Find stylish and comfortable camping gear that fits her aesthetic
+ Buy sustainable, eco-friendly products
+ Make camping easy with beginner-friendly gear
+ Discover unique outdoor experiences that aren’t too extremeFrustrations
- Finds most camping gear too bulky, rugged, or not visually appealing
- Overwhelmed by technical product specs she doesn’t understand
- Struggles to know what to buy as a beginner camper
- Doesn't want to spend money on expensive gear for rare trips“I love the idea of being in nature. I want gear that looks good, works well, and doesn’t feel like I’m prepping for Everest.”
User Story
As an occasional camper who values style, simplicity, and sustainability,
I want to discover curated, beginner-friendly camping gear that’s both eco-conscious and aesthetically pleasing,
so that I can enjoy nature comfortably and confidently—without feeling overwhelmed or investing in gear I’ll barely use.
Takeways
Necessary Utilities
Clear product categorization
Filtering and sorting
By weight, season, ocassion (ex. weekend trip, family safety), eco
Visible return policy
Order tracking
Ordered, in progress, order and return history
Recommended
Real photos of users
Community features
Inspiration and educational content
PACK PLANNER
Personalized gear checklist
Design decision
Pack Planner - the standout feature of Campera
One of the key elements that sets Campera apart from other outdoor gear apps is the Pack Planner — a smart, user-guided tool designed to simplify the packing and shopping process for every kind of camper. Unlike typical shopping platforms that leave users scrolling through endless product lists, the Pack Planner invites them to answer a few quick questions about their trip — destination, duration, weather, season, and experience level.
Based on their answers, Campera automatically generates a personalized gear checklist with curated product suggestions, which users can review, save, or purchase directly in the app. This feature turns Campera from just a gear store into a practical planning assistant, providing confidence, convenience, and a tailored experience that speaks directly to the user’s needs.
The Pack Planner not only helps beginners who feel unsure about what to pack but also saves time for experienced campers who want a quick, ready-to-go setup. It’s a distinctive touch that positions Campera as more than just a marketplace — it becomes a trusted partner in every outdoor adventure.

Develop
Information achitecture
Wireframes, First Lo-fi Prototype and First Testing and First changes
As the prototype came together and users began testing it, some clear gaps and initial flaws in the app started to surface. Here are the most critical insights.
During the assembly of the low-fidelity prototype and the first animation testing, one major issue became immediately clear: the bottom navigation bar. Having it split into five separate floating buttons didn’t work visually or functionally. It lacked structure, felt disjointed, and was confusing for users. This was obvious even during prototype building, and later user testing only confirmed it.
2.
1.
While evaluating the Explore screen, another problem became clear: it was boring and lacked real purpose. It didn’t address user needs, especially for beginners or time-pressed campers, who, as our early interviews showed, were looking for quick solutions, recommendations, and direction, not just an open-ended scroll zone.
After a solo brainstorming session (yes, it was a one-person storm), I concluded that Explore needed to be reimagined from scratch. That’s when the idea for the Pack Planner was born.
Time for first prototype
Light mode
Dark mode

Deliver
Design System
Creating the Design System
Instances properities
Instances & Properities
While building the design system for the Campera App, I focused on creating a scalable and well-organized component structure in Figma. The process involved advanced component building with nested structures, Auto Layout logic, and flexible variants.
A key part of this work was setting up and managing component properties, which turned out to be one of the most powerful and time-saving tools. I applied different property types such as:
Boolean properties
Instance swap properties
Text properties
Variant properties
Design Tokens
What I’ve learned
Designing the Campera Sport Gear E-comerce turned out to be a highly time-consuming and iterative process. The project required countless rounds of refinements and adjustments — every stage revealed new opportunities to improve the experience, which meant constantly revisiting earlier ideas and implementing changes.
I worked on this project over a long period of time, and it’s still evolving. I expect further iterations will continue to shape the app as it grows and adapts to user needs.
This ongoing process taught me a lot — not only about building scalable design systems and user flows, but also about the value of flexibility, patience, and continuous learning in UX design.